平潭1家企业入选省级高技能人才培训基地备案名单

2025-09-29 17:46:19 来源:平潭网综合福建省人力资源和社会保障厅

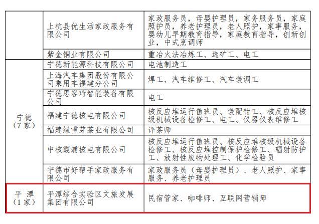
平潭网9月29日讯 近日,福建省人力资源和社会保障厅、福建省财政厅发布了2025年省级高技能人才培训基地备案名单的通知,其中,平潭综合实验区文旅发展集团有限公司入选。一起来看详情:

各设区市人力资源和社会保障局、财政局,平潭综合实验区党群工作部、财政金融局:

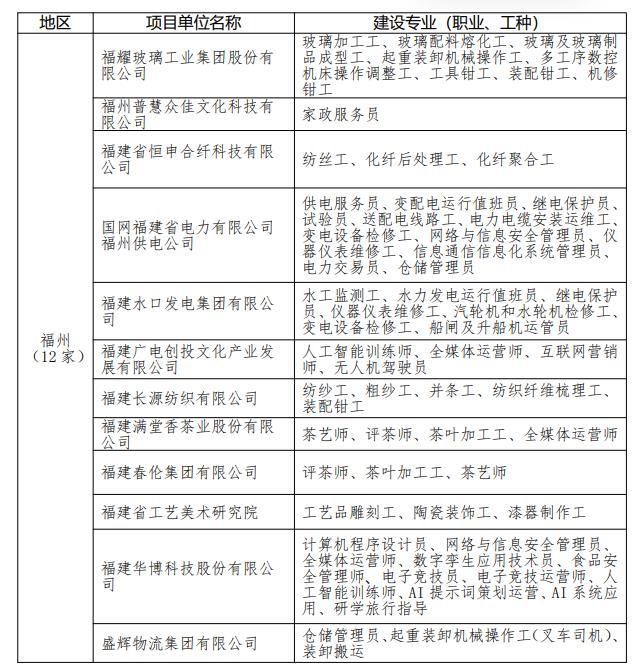
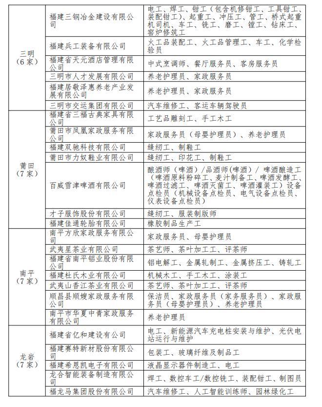
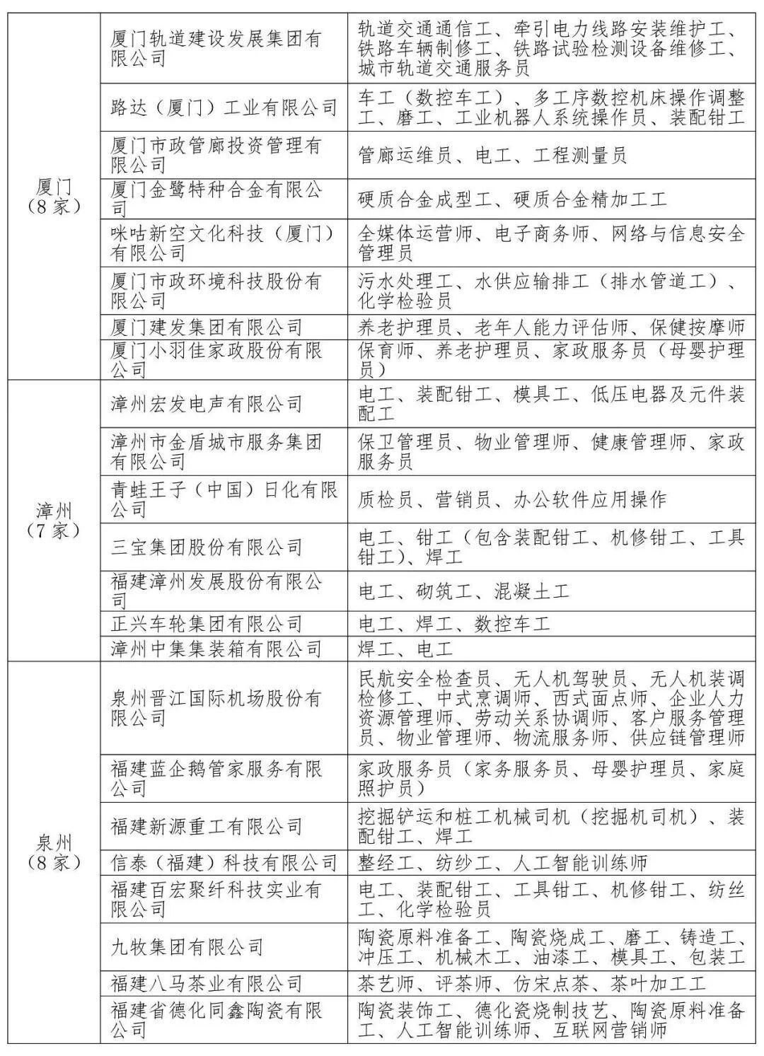
根据省人社厅、省财政厅《关于做好省级高技能人才培训基地建设工作的通知》(闽人社文〔2025〕32号,以下简称《通知》)相关要求,各地认真组织开展产业链头部企业实训基地项目申报、评审、公示,报送备案申报材料。经省人社厅和财政厅组织复核,确定福耀玻璃工业集团股份有限公司等70家单位为2025年产业链头部企业实训基地。现将备案名单予以公布。

各设区市和平潭综合实验区要落实属地管理原则,根据《通知》要求,及时从省级已下达的就业补助资金中,拨付项目单位补助经费,不得挤占、挪用和截留。要加强项目建设的工作指导和绩效管理,推动项目建设任务有序、规范、高效完成。要按照要求通过人力资源和社会保障业务专网将项目信息录入“高技能人才振兴计划项目管理”信息系统,加强信息分析应用和建设成效动态更新。

各基地要聚焦产业需求积极开展培训和评价工作,主动服务产业链上下游企业,探索建立产教评技能生态链,实现培训、评价、就业一体化贯通,大力培养产业所需技能人才,助力产业升级与经济发展。

附件:2025年省级高技能人才培训基地项目单位(产业链头部企业实训基地)

福建省人力资源和社会保障厅

福建省财政厅

2025年9月22日

(此件主动公开)

2025年省级高技能人才培训基地项目单位

(产业链头部企业实训基地)

责任编辑:刘春兰

最热评论

用微信扫描二维码